
해외직구 차단 품목이 유출되며 디지털 기기 관련 커뮤니티들에 소문이 나기 시작했음
그런데, 물품들이 워낙 두루뭉술해서 정확히 어떤 물건이 안 되는지 궁금해하는 사람들이 나타남
(리튬이차전지 하나로 배터리 내장된 로봇청소기, 무선키보드, 마우스, 태블릿 등 많은게 걸리기 떄문)

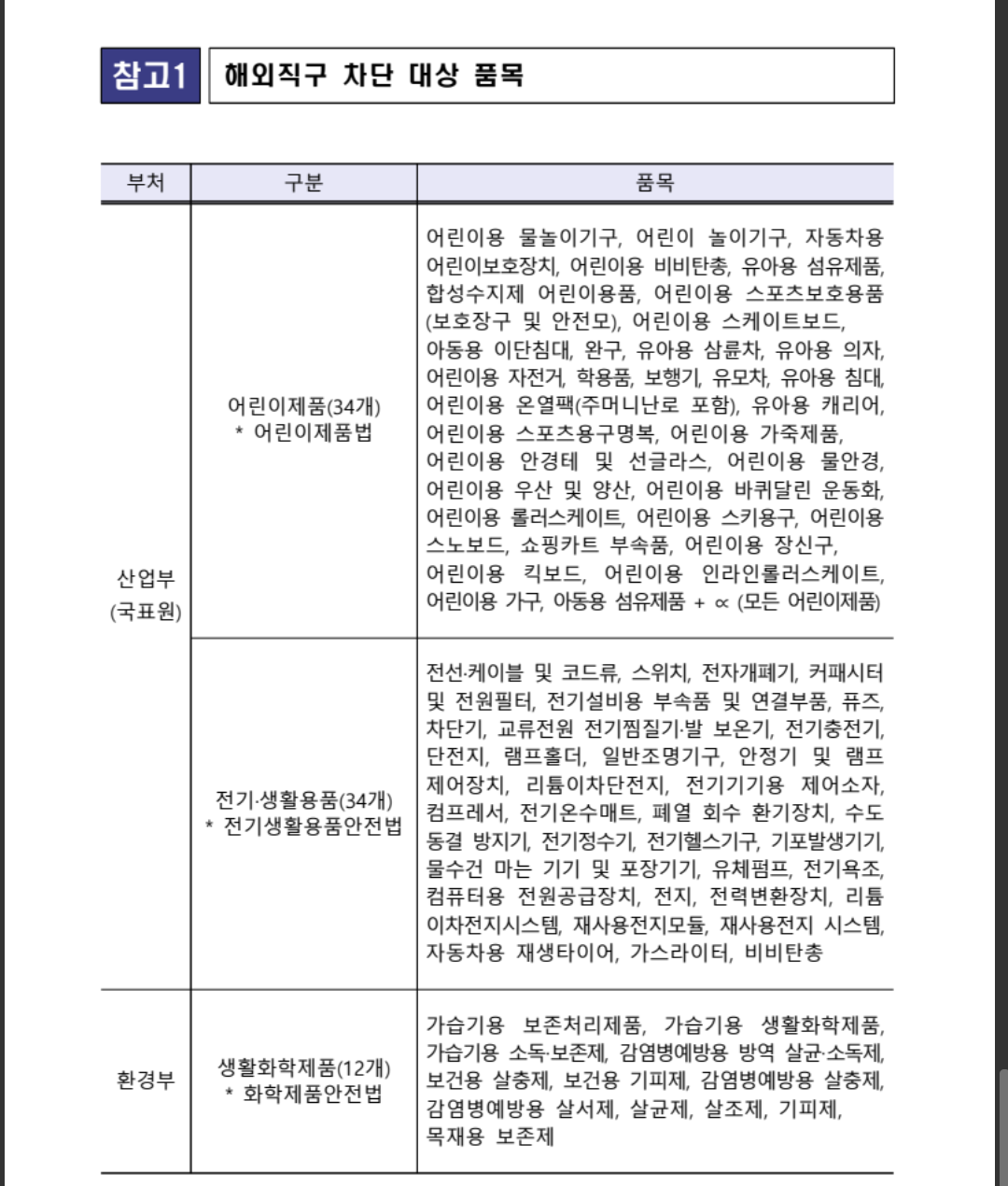
어린이제품(34개)
어린이용 물놀이기구, 어린이 놀이기구, 자동차용 어린이보호장치, 어린이용 비비탄총, 유아용 섬유제품, 합성수지제 어린이용품,
어린이용 스포츠보호용품(보호장구 및 안전모), 어린이용 스케이트보드, 아동용 이단침대, 완구, 유아용 삼륜차, 유아용 의자, 어린이용 자전거, 학용품,
보행기, 유모차, 유아용 침대, 어린이용 온열팩(주머니난로 포함), 유아용 캐리어, 어린이용 스포츠용구명복, 어린이용 가죽제품,
어린이용 안경테 및 선글라스, 어린이용 물안경, 어린이용 우산 및 양산, 어린이용 바퀴달린 운동화, 어린이용 롤러스케이트,
어린이용 스키용구, 어린이용 스노보드, 쇼핑카트 부속품, 어린이용 장신구, 어린이용 킥보드, 어린이용 인라인롤러스케이트, 어린이용 가구,
아동용 섬유제품 + ∝ (모든 어린이제품)
전기·생활용품(34개)
전선·케이블 및 코드류, 스위치, 전자개폐기, 커패시터 및 전원필터, 전기설비용 부속품 및 연결부품, 퓨즈, 차단기, 교류전원 전기찜질기·발 보온기,
전기충전기, 단전지, 램프홀더, 일반조명기구, 안정기 및 램프 제어장치, 리튬이차단전지, 전기기기용 제어소자, 컴프레서, 전기온수매트,
폐열 회수 환기장치, 수도 동결 방지기, 전기정수기, 전기헬스기구, 기포발생기기, 물수건 마는 기기 및 포장기기, 유체펌프, 전기욕조,
컴퓨터용 전원공급장치, 전지, 전력변환장치, 리튬이차전지시스템, 재사용전지모듈, 재사용전지 시스템, 자동차용 재생타이어, 가스라이터, 비비탄총
생활화학제품(12개)
가습기용 보존처리제품, 가습기용 생활화학제품, 가습기용 소독·보존제, 감염병예방용 방역 살균·소독제, 보건용 살충제, 보건용 기피제, 감염병예방용 살충제, 감염병예방용 살서제, 살균제, 살조제, 기피제, 목재용 보존제
위 총 80개 품목은 내달부터 KC인증 등 안전 인증이 없는 경우 직구 원천 금지됨 (통관X)
골프채, 낚시대, 향수, 술은 직구 규제 대상에서 빠짐



'K-라이프' 카테고리의 다른 글
| 일본에 불법주차가 없는 이유 (1) | 2024.05.19 |
|---|---|
| 청계천 근황 (0) | 2024.05.18 |
| 250년이 된 이팝나무 꽃핀 모습 (0) | 2024.05.06 |
| 을지로에서 열리는 세종대왕 생일카페 (1) | 2024.05.03 |
| 평화누리특별자치도 확정 경기북도 새이름 발표회 근황 (0) | 2024.05.01 |





